Development of a novel prognostic prediction model using mitochondrial-related genes and single-cell sequencing data for colorectal carcinoma
Highlight box
Key findings
• This study identified five mitochondrial-related genes (i.e., CPT2, ACSL6, MOCS1, TERT, and PTRH1) that were used to establish a prognostic model for colorectal carcinoma (CRC).
• High-risk scores were correlated with severe clinical manifestations, reduced survival, and distinct immune microenvironment profiles.
• The model demonstrated robust predictive accuracy (with areas under the curve of 0.75, 0.77, 0.78 for 1-, 3-, and 5-year survival), and was validated in external datasets.
What is known, and what is new?
• Mitochondrial dysfunction is closely associated with CRC progression, metastasis, and chemoresistance. Mitochondrial DNA instability is linked to tumor heterogeneity and prognosis. Single-cell RNA sequencing (scRNA-seq) has been widely used to explore cellular heterogeneity and tumor microenvironment dynamics in CRC.
• Using scRNA-seq data, this study established a prognostic model of five mitochondrial-related genes (i.e., CPT2, ACSL6, MOCS1, TERT, and PTRH1). The model showed robust survival prediction for CRC. The risk score derived from the model was correlated with immune infiltration patterns and the immunotherapy response, and thus could serve as a potential biomarker for personalized treatment strategies.
What is the implication, and what should change now?
• The model could serve as a tool for personalized prognosis assessment, and the mitochondrial-related genes could serve as potential therapeutic targets.
• The model needs to be validated in larger, diverse clinical cohorts. Therapeutic strategies targeting the identified genes (e.g., ACSL6 and TERT) and their roles in modulating immune responses or metabolic pathways in CRC need to be explored.
Introduction
Colorectal carcinoma (CRC) is the third most commonly diagnosed malignancy and the second leading cause of cancer-related deaths worldwide (1). Its pathogenesis reflects a complex interplay of environmental, lifestyle, and genetic factors, including dietary habits, smoking, inflammatory bowel disease, parasitic infections, and hereditary syndromes (2,3). Alarmingly, approximately 25% of patients present with metastatic disease at diagnosis, and nearly half of those treated for localized CRC eventually develop distant metastases (4). Despite advances in surgery, chemotherapy, and targeted therapies, the 5-year survival rate for metastatic CRC remains below 20% (3,5). Thus, identifying robust biomarkers for early prognosis and risk stratification remains critical to improving clinical outcomes.
Beyond their traditional role in energy metabolism, mitochondria have emerged as key regulators of tumor biology. They orchestrate essential processes such as biosynthesis, apoptosis, redox signaling, and cell cycle regulation (6,7). Mitochondrial genomic instability contributes to tumor heterogeneity, promoting cancer progression, chemoresistance, and poor patient outcomes (7-9). Furthermore, mutations in mitochondrial DNA have been directly implicated in CRC initiation and progression (10), highlighting mitochondrial-related genes as promising candidates for prognostic biomarkers and therapeutic targets.
Recent advances in single-cell RNA sequencing (scRNA-seq) have enabled unprecedented insights into tumor heterogeneity, microenvironmental interactions, and lineage trajectories (11-13). Applied to CRC, scRNA-seq offers a powerful platform to dissect mitochondrial gene expression at single-cell resolution and explore its clinical relevance.
In this study, we systematically investigated mitochondrial-related gene expression differences between CRC and adjacent normal tissues, integrating scRNA-seq with bulk transcriptomic datasets from The Cancer Genome Atlas (TCGA) and the Gene Expression Omnibus (GEO) (14). We developed and externally validated a novel mitochondrial gene-based prognostic model and confirmed key gene expression patterns through reverse transcription quantitative polymerase chain reaction (RT-qPCR) and immunohistochemistry (IHC) in an independent CRC tissue cohort (15,16).
We hypothesized that mitochondrial gene expression profiles could stratify CRC patients into distinct prognostic groups, offering a novel biomarker-driven tool for personalized risk assessment and informing future therapeutic strategies (Figure 1). We present this article in accordance with the TRIPOD reporting checklist (available at https://tgh.amegroups.com/article/view/10.21037/tgh-25-89/rc).
Methods
Data collection and preprocessing
RNA sequencing data and corresponding clinical information for 375 CRC patients were retrieved from TCGA (https://portal.gdc.cancer.gov/). Normal control samples (n=32) were obtained from the Genotype-Tissue Expression (GTEx; https://www.gtexportal.org/home/datasets) project. An independent validation cohort comprising 110 CRC patients was downloaded from the GEO (accession number GSE17536; https://www.ncbi.nlm.nih.gov/geo/).
Batch effects across datasets were corrected using the “sva” R package (Bioconductor release version 3.50.0). A curated list of mitochondrial-related genes (n=2,030) was obtained from the MitoCarta 3.0 database (Broad Institute; https://www.broadinstitute.org/mitocarta). Gene set enrichment analysis (GSEA; version 4.3.0; http://www.gsea-msigdb.org/gsea/index.jsp) was performed to assess mitochondrial-related gene enrichment patterns in CRC transcriptomes.
scRNA-seq and cell-type annotation
Fresh CRC specimens from three patients at Tangdu Hospital were collected in GEXSCOPE™ tissue preservation medium (Singleron BioCom, Nanjing, China) and transported on ice within 30 minutes of surgical excision. Following washing with Hanks’ balanced salt solution, samples were minced into 1–2 mm fragments, enzymatically dissociated at 37 ℃ for 15 minutes, filtered through 40 µm strainers, and centrifuged at 1,000 rpm for 5 minutes. Red blood cells were lysed, and viable single cells were isolated.
The research involving patient CRC specimens was approved by the Independent Ethics Committee of the Institution for National Drug Clinical Trials, Tangdu Hospital, Fourth Military Medical University (Ethics approval No. K202204-12). Written informed consent was obtained from all of the participants before examination. The study was conducted in accordance with the Declaration of Helsinki and its subsequent amendments.
scRNA-seq data were processed using the Seurat R package (version 5.0.2; https://satijalab.org/seurat). Cells with >20% mitochondrial gene expression or extreme feature counts (nFeature_RNA <200 or >6,000) were excluded. Data normalization was conducted using SCTransform. Principal component analysis (PCA) was performed, with the top 20 components selected for clustering using the “FindClusters” function (resolution =1.0) and visualization via t-distributed stochastic neighbor embedding (t-SNE).
Differentially expressed genes (DEGs) were identified within each cluster and annotated using the SingleR package. DEGs between tumor and normal tissues were determined using the “limma” R package (version 4.3.1), applying thresholds of |log2 fold change| >2 and adjusted P<0.01. Overlaps between DEGs and mitochondrial-related genes were visualized using Venn diagrams and volcano plots (GdcVolcanoPlot function, GDCRNATools package).
Prognostic model construction
Mitochondrial-related DEGs associated with overall survival (OS) were identified using univariate Cox proportional hazards regression. Candidate genes were further refined through stepwise selection and incorporated into a multivariable Cox regression model to construct an independent prognostic signature.
Risk scores were calculated by weighting normalized gene expression values by their corresponding regression coefficients. Patients were stratified into high- and low-risk groups based on the median risk score. Kaplan-Meier survival analysis and log-rank tests assessed survival differences. Model performance was evaluated using receiver operating characteristic (ROC) curve analysis, area under the curve (AUC), and concordance index (C-index) metrics, with the optimal risk cut-off determined by the “survminer” R package (https://CRAN.R-project.org/package=survminer).
Functional enrichment analysis
Gene Ontology (GO) biological processes and Kyoto Encyclopedia of Genes and Genomes (KEGG) pathways were analyzed using GeneTrail3 (version 3.2.1; http://genetrail.bioinf.uni-sb.de/), “clusterProfiler” (v4.10.0), “org.Hs.eg.db” (v3.19.0), “enrichplot” (v1.24.0), and “ggplot2” (v3.5.0) R packages. An adjusted P value <0.05 was considered statistically significant.
Tumor immune landscape analysis
Immune cell infiltration profiles were quantified using the CIBERSORT algorithm (v1.06) via the “e1071” R package. Differences in immune infiltration between risk groups were analyzed using the “limma”, “tidyverse”, and “ggplot2” R packages.
Stromal, immune, and ESTIMATE scores were calculated using the ESTIMATE algorithm (v1.0.13). The Tumor Immune Dysfunction and Exclusion (TIDE) algorithm was applied to predict responses to immune checkpoint blockade therapies.
RNA extraction, cDNA synthesis, and qPCR
Total RNA was extracted from CRC tissues using TRIzol reagent (Thermo Fisher Scientific). First-strand complementary DNA (cDNA) synthesis was performed using the Transcript All-in-One First-Strand cDNA SuperMix (TransGen, Beijing, China).
qPCR was conducted with Perfect Start Green qPCR SuperMix (Bio-Rad Laboratories, Hercules, CA, USA) on a CFX Maestro system, using glyceraldehyde-3-phosphate dehydrogenase (GAPDH) as the internal control. Relative gene expression levels were calculated using the 2−ΔΔCT method.
IHC staining and analysis
IHC staining was performed using a commercial detection kit (Invitrogen, Carlsbad, CA, USA). Sections underwent heat-induced antigen retrieval in citrate buffer (pH 6.0), incubation with primary antibodies at 4 ℃ overnight, chromogenic development with 3,3’-diaminobenzidine, and hematoxylin counterstaining.
Staining intensity (graded 0–3) and the proportion of positive cells (graded 0–4) were independently evaluated by two blinded pathologists. Final IHC scores (range, 0–12) were calculated as the product of intensity and proportion scores. Samples were classified into high- and low-expression groups based on the median IHC score.
Statistical analysis
All statistical analyses were performed using R software (version 4.3.1; R Foundation for Statistical Computing, Vienna, Austria).
Survival differences between high- and low-risk groups were assessed using Kaplan-Meier analysis and the log-rank test (Mantel-Cox method), a non-parametric approach for comparing survival distributions with right-censored data.
Comparisons of continuous variables between groups were performed using the Wilcoxon rank-sum test, appropriate for non-normally distributed data or unequal variances.
A two-tailed P value <0.05 was considered statistically significant.
Results
Single-cell transcriptomic landscape of CRC and adjacent tissues
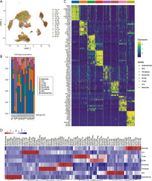
A scRNA-seq analysis of 16 CRC samples was performed following stringent quality control, yielding 95,292 high-quality cells (70,670 tumor-derived and 24,622 para-tumoral cells). Using Seurat, cells were clustered into eight distinct populations, including epithelial cells, fibroblasts, myeloid cells, mural cells, B cells, T cells, endothelial cells, and mast cells. Epithelial cells predominated in tumor samples, whereas immune and endothelial cells were enriched in adjacent tissues. DEG and transcription factor analyses confirmed the accuracy of cell-type annotations (Figure 2).
Identification of mitochondria-related DEGs and functional enrichment
Comparative transcriptomic analysis between tumor and normal tissues (TCGA and GTEx cohorts) identified 8,879 DEGs (6,362 upregulated and 2,517 downregulated; Figure 3A). Integration with mitochondrial gene datasets and scRNA-seq results yielded 116 mitochondria-related DEGs (Figure 3B). GO enrichment analysis revealed involvement in small molecule catabolic processes, reactive oxygen species metabolism, and mitochondrial matrix components. KEGG pathway analysis highlighted enrichment in oncogenic pathways, including cytokine-cytokine receptor interaction, calcium signaling, and cAMP signaling pathways (Figure 3C,3D).
Construction and validation of a mitochondrial-related prognostic model
Univariate Cox regression identified 16 candidate mitochondrial-related genes, which were refined to five (CPT2, ACSL6, MOCS1, TERT, and PTRH1) through multivariable regression (see Supplementary Table S1 for gene details and Table S2 for Cox regression results, Figure 4). Kaplan-Meier analysis demonstrated significantly worse survival outcomes for high-risk patients (Figure 5A). ROC curve analysis showed AUCs of 0.66, 0.68, and 0.72 for 1-, 3-, and 5-year OS, respectively, in the TCGA cohort (Figure 5B). A risk score formula based on gene expression levels and regression coefficients was developed, stratifying patients into high- and low-risk groups according to the median score (Figure 5C). External validation in the GSE17536 cohort confirmed the model’s predictive performance (Figure 5D-5F).
Association of mitochondrial risk score with tumor microenvironment (TME) features
The mitochondrial risk score was positively correlated with stromal and immune scores and inversely correlated with tumor purity (Figure 6A-6C). Higher risk scores were associated with increased expression of extracellular matrix and matrisome-related gene signatures (Figure 6D,6E), indicating a strong link between mitochondrial dysfunction and TME remodeling. Immune infiltration patterns and immunotherapy response prediction distinct immune infiltration patterns were observed between risk groups. High-risk patients exhibited increased infiltration of CD8⁺ T cells, regulatory T cells, and monocytes, while low-risk patients had greater CD4⁺ memory T cell and dendritic cell infiltration (Figure 7A). Correlation analyses further supported these findings (Figure 7B,7C). TIDE analysis predicted that the low-risk group would have a higher likelihood of responding to immune checkpoint blockade therapy compared to the high-risk group (Figure 7D,7E). Experimental validation of prognostic markers RT-qPCR analysis in 30 paired CRC and adjacent tissues validated the differential expression of the five prognostic genes, with upregulation of ACSL6, PTRH1, and TERT and downregulation of CPT2 and MOCS1 in tumor samples (Figure 8A). IHC staining corroborated these findings at the protein level, demonstrating that high expression of ACSL6, PTRH1, and TERT was associated with reduced OS (Figure 8B).
Development of a nomogram for clinical application
A prognostic nomogram incorporating the mitochondrial-related risk score, age, and tumor grade was constructed to predict 1-, 3-, and 5-year survival probabilities (Figure 9A). The model demonstrated excellent discrimination (AUCs: 0.75, 0.77, and 0.78 for 1-, 3-, and 5-year survival, respectively; Figure 9B) and strong calibration (Figure 9C). Decision curve analysis further confirmed the nomogram’s potential clinical utility (Figure 9D).
Discussion
CRC remains a leading cause of cancer-related mortality worldwide. Despite multimodal treatments—including surgery, neoadjuvant therapy, and adjuvant chemotherapy—survival outcomes remain suboptimal, largely due to late-stage diagnoses. Thus, the development of reliable prognostic models for CRC is urgently needed. In this study, we established a mitochondrial-related gene signature that accurately stratifies CRC patients by prognosis, provides insights into treatment responsiveness, and informs clinical decision-making. Previous models based on long non-coding RNAs (16) and immune-related genes (17) have improved risk stratification in CRC; however, the prognostic relevance of mitochondrial-related genes had not been comprehensively explored. Mitochondrial dysfunction plays a critical role in CRC pathogenesis, influencing tumor initiation, progression, metastasis, and chemoresistance (10,18,19). CRC cells undergo mitochondrial reprogramming, largely driven by mutations in mitochondrial genes (20-22). Recent studies suggest that targeting mitochondrial function represents a promising therapeutic avenue (23,24). Although mitochondrial-related gene signatures have been reported in other malignancies (25-27), studies in CRC are limited. Leveraging the MitoCarta 3.0 database (28) and scRNA-seq data, we identified a five-gene mitochondrial signature (ACSL6, PTRH1, TERT, CPT2, and MOCS1) that robustly stratified CRC patients by OS. High-risk patients exhibited significantly poorer survival outcomes, and the model demonstrated strong predictive performance (AUCs of 0.75, 0.77, and 0.78 for 1-, 3-, and 5-year survival, respectively). Functional enrichment analysis revealed that DEGs in high-risk patients were predominantly associated with lipid metabolism pathways, consistent with previous reports linking dysregulated lipid metabolism to CRC aggressiveness (29,30). Prior studies (31,32) have also emphasized lipid metabolism as a key determinant of prognosis and immune infiltration in CRC. Moreover, our findings demonstrated that higher risk scores correlated with increased immune and stromal signatures and reduced tumor purity, suggesting that mitochondrial dysfunction contributes to remodeling of the TME. High-risk tumors exhibited enhanced infiltration of immunosuppressive cells, particularly M2 macrophages, which are known to impair anti-tumor immunity (33,34). Consistent with this immune landscape, high-risk patients exhibited a diminished predicted response to immune checkpoint blockade therapies, alongside lower programmed cell death protein 1 (PD-1), programmed death-ligand 1 (PD-L1), and cytotoxic T-lymphocyte-associated protein 4 (CTLA-4) expression levels. Collectively, these results position the mitochondrial-related risk score as not only a prognostic biomarker but also a potential predictor of immunotherapy responsiveness. The mechanistic link between lipid metabolism dysregulation and immune infiltration further strengthens the biological relevance of the model (30,35). Nevertheless, this study has limitations. Although validated in an external cohort, the model’s clinical utility should be further evaluated in prospective, multi-institutional studies. Additionally, mechanistic investigations are warranted to elucidate how mitochondrial alterations influence immune evasion and to identify novel therapeutic targets.
Conclusions
This study identified mitochondrial-related genetic markers with prognostic significance in CRC and established a robust risk prediction model based on their expression profiles. The model demonstrated strong potential for improving prognostic precision and guiding personalized therapeutic strategies. By integrating clinical, molecular, and histopathological data, our findings pave the way for future applications of mitochondrial biomarkers in clinical practice and highlight promising opportunities for tailored CRC management.
Acknowledgments
None.
Footnote
Reporting Checklist: The authors have completed the TRIPOD reporting checklist. Available at https://tgh.amegroups.com/article/view/10.21037/tgh-25-89/rc
Data Sharing Statement: Available at https://tgh.amegroups.com/article/view/10.21037/tgh-25-89/dss
Peer Review File: Available at https://tgh.amegroups.com/article/view/10.21037/tgh-25-89/prf
Funding: This work was supported by
Conflicts of Interest: All authors have completed the ICMJE uniform disclosure form (available at https://tgh.amegroups.com/article/view/10.21037/tgh-25-89/coif). The authors have no conflicts of interest to declare.
Ethical Statement: The authors are accountable for all aspects of the work in ensuring that questions related to the accuracy or integrity of any part of the work are appropriately investigated and resolved. The research involving patient CRC specimens was approved by the Independent Ethics Committee of the Institution for National Drug Clinical Trials, Tangdu Hospital, Fourth Military Medical University (Ethics approval No. K202204-12). Written informed consent was obtained from all of the participants before examination. The study was conducted in accordance with the Declaration of Helsinki and its subsequent amendments.
Open Access Statement: This is an Open Access article distributed in accordance with the Creative Commons Attribution-NonCommercial-NoDerivs 4.0 International License (CC BY-NC-ND 4.0), which permits the non-commercial replication and distribution of the article with the strict proviso that no changes or edits are made and the original work is properly cited (including links to both the formal publication through the relevant DOI and the license). See: https://creativecommons.org/licenses/by-nc-nd/4.0/.
References
- Heregger R, Huemer F, Steiner M, et al. Unraveling Resistance to Immunotherapy in MSI-High Colorectal Cancer. Cancers (Basel) 2023;15:5090. [Crossref] [PubMed]
- Wang L, Li M, Gu Y, et al. Dietary flavonoids-microbiota crosstalk in intestinal inflammation and carcinogenesis. J Nutr Biochem 2024;125:109494. [Crossref] [PubMed]
- White MT, Sears CL. The microbial landscape of colorectal cancer. Nat Rev Microbiol 2024;22:240-54. [Crossref] [PubMed]
- Biller LH, Schrag D. Diagnosis and Treatment of Metastatic Colorectal Cancer: A Review. JAMA 2021;325:669-85. [Crossref] [PubMed]
- Ni Y, Liang Y, Li M, et al. The updates on metastatic mechanism and treatment of colorectal cancer. Pathol Res Pract 2023;251:154837. [Crossref] [PubMed]
- Kawano I, Bazila B, Ježek P, et al. Mitochondrial Dynamics and Cristae Shape Changes During Metabolic Reprogramming. Antioxid Redox Signal 2023;39:684-707. [Crossref] [PubMed]
- Hu MM, Shu HB. Mitochondrial DNA-triggered innate immune response: mechanisms and diseases. Cell Mol Immunol 2023;20:1403-12. [Crossref] [PubMed]
- Yang Y, An Y, Ren M, et al. The mechanisms of action of mitochondrial targeting agents in cancer: inhibiting oxidative phosphorylation and inducing apoptosis. Front Pharmacol 2023;14:1243613. [Crossref] [PubMed]
- Bai R, Cui J. Mitochondrial immune regulation and anti-tumor immunotherapy strategies targeting mitochondria. Cancer Lett 2023;564:216223. [Crossref] [PubMed]
- Abdelmaksoud NM, Abulsoud AI, Abdelghany TM, et al. Mitochondrial remodeling in colorectal cancer initiation, progression, metastasis, and therapy: A review. Pathol Res Pract 2023;246:154509. [Crossref] [PubMed]
- Lu D, Li X, Yuan Y, et al. Integrating TCGA and single-cell sequencing data for colorectal cancer: a 10-gene prognostic risk assessment model. Discov Oncol 2023;14:168. [Crossref] [PubMed]
- Wang Z, Chen C, Ai J, et al. Identifying mitophagy-related genes as prognostic biomarkers and therapeutic targets of gastric carcinoma by integrated analysis of single-cell and bulk-RNA sequencing data. Comput Biol Med 2023;163:107227. [Crossref] [PubMed]
- Xu S, Liu D, Chang T, et al. Cuproptosis-Associated lncRNA Establishes New Prognostic Profile and Predicts Immunotherapy Response in Clear Cell Renal Cell Carcinoma. Front Genet 2022;13:938259. [Crossref] [PubMed]
- Chang J, Wu H, Wu J, et al. Constructing a novel mitochondrial-related gene signature for evaluating the tumor immune microenvironment and predicting survival in stomach adenocarcinoma. J Transl Med 2023;21:191. [Crossref] [PubMed]
- Tian J, Liang X, Wang D, et al. TBC1D2 Promotes Ovarian Cancer Metastasis via Inducing E-Cadherin Degradation. Front Oncol 2022;12:766077. [Crossref] [PubMed]
- Di Z, Xu G, Ding Z, et al. Identification and validation of a novel prognosis model based on m5C-related long non-coding RNAs in colorectal cancer. Cancer Cell Int 2023;23:196. [Crossref] [PubMed]
- Li C, Wirth U, Schardey J, et al. An immune-related gene prognostic index for predicting prognosis in patients with colorectal cancer. Front Immunol 2023;14:1156488. [Crossref] [PubMed]
- Bastin J, Sroussi M, Nemazanyy I, et al. Downregulation of mitochondrial complex I induces ROS production in colorectal cancer subtypes that differently controls migration. J Transl Med 2023;21:522. [Crossref] [PubMed]
- Tang J, Peng W, Ji J, et al. GPR176 Promotes Cancer Progression by Interacting with G Protein GNAS to Restrain Cell Mitophagy in Colorectal Cancer. Adv Sci (Weinh) 2023;10:e2205627. [Crossref] [PubMed]
- Ren L, Meng L, Gao J, et al. PHB2 promotes colorectal cancer cell proliferation and tumorigenesis through NDUFS1-mediated oxidative phosphorylation. Cell Death Dis 2023;14:44. [Crossref] [PubMed]
- Guan X, Li M, Bai Y, et al. Associations of mitochondrial DNA copy number with incident risks of gastrointestinal cancers: A prospective case-cohort study. Mol Carcinog 2023;62:224-35. [Crossref] [PubMed]
- Guo W, Liu Y, Ji X, et al. Mutational signature of mtDNA confers mechanistic insight into oxidative metabolism remodeling in colorectal cancer. Theranostics 2023;13:324-38. [Crossref] [PubMed]
- Pallichankandy S, Thayyullathil F, Cheratta AR, et al. Targeting oxeiptosis-mediated tumor suppression: a novel approach to treat colorectal cancers by sanguinarine. Cell Death Discov 2023;9:94. [Crossref] [PubMed]
- Wang J, Zhang L, Xin H, et al. Mitochondria-targeting folic acid-modified nanoplatform based on mesoporous carbon and a bioactive peptide for improved colorectal cancer treatment. Acta Biomater 2022;152:453-72. [Crossref] [PubMed]
- Jiang X, Xia Y, Meng H, et al. Identification of a Nuclear Mitochondrial-Related Multi-Genes Signature to Predict the Prognosis of Bladder Cancer. Front Oncol 2021;11:746029. [Crossref] [PubMed]
- Li YP, Liu GX, Wu ZL, et al. A Novel Mitochondrial-Related Gene Signature for the Tumor Immune Microenvironment Evaluation and Prognosis Prediction in Lung Adenocarcinoma. J Immunol Res 2022;2022:5366185. [Crossref] [PubMed]
- Wang Y, Song F, Zhang X, et al. Mitochondrial-Related Transcriptome Feature Correlates with Prognosis, Vascular Invasion, Tumor Microenvironment, and Treatment Response in Hepatocellular Carcinoma. Oxid Med Cell Longev 2022;2022:1592905. [Crossref] [PubMed]
- Rath S, Sharma R, Gupta R, et al. MitoCarta3.0: an updated mitochondrial proteome now with sub-organelle localization and pathway annotations. Nucleic Acids Res 2021;49:D1541-7. [Crossref] [PubMed]
- Xing F, Zheng R, Liu B, et al. A new strategy for searching determinants in colorectal cancer progression through whole-part relationship combined with multi-omics. Talanta 2023;259:124543. [Crossref] [PubMed]
- Zhong J, Guo J, Zhang X, et al. The remodeling roles of lipid metabolism in colorectal cancer cells and immune microenvironment. Oncol Res 2022;30:231-42. [Crossref] [PubMed]
- Jin H, Xia B, Wang J, et al. A Novel Lipid Metabolism and Endoplasmic Reticulum Stress-Related Risk Model for Predicting Immune Infiltration and Prognosis in Colorectal Cancer. Int J Mol Sci 2023;24:13854. [Crossref] [PubMed]
- Zhan J, Cen W, Zhu J, et al. Development of a Novel Lipid Metabolism-related Gene Prognostic Signature for Patients with Colorectal Cancer. Recent Pat Anticancer Drug Discov 2024;19:209-22. [Crossref] [PubMed]
- Locy H, de Mey S, de Mey W, et al. Immunomodulation of the Tumor Microenvironment: Turn Foe Into Friend. Front Immunol 2018;9:2909. [Crossref] [PubMed]
- Boutilier AJ, Elsawa SF. Macrophage Polarization States in the Tumor Microenvironment. Int J Mol Sci 2021;22:6995. [Crossref] [PubMed]
- Chen J, Ye J, Lai R. A lipid metabolism-related gene signature reveals dynamic immune infiltration of the colorectal adenoma-carcinoma sequence. Lipids Health Dis 2023;22:92. [Crossref] [PubMed]
(English Language Editor: L. Huleatt)
Cite this article as: Xie S, Zhang J, Sun B, Dong X, Wang X, Song J, Zhang C, He X. Development of a novel prognostic prediction model using mitochondrial-related genes and single-cell sequencing data for colorectal carcinoma. Transl Gastroenterol Hepatol 2025;10:65.

